钢铁供需矛盾由来已久。早正在2003年,供过于求。昔时11月,国务院五部委结合发布了《关于钢铁行业盲目投资的若干看法》。但2004年一季度,钢铁行业投资呈现了超100%的同比增加。2005年,因为钢铁财产成长过热,国度发改委发布《钢铁财产成长政策》,方针是使中小型钢企数量削减、特大型集团增加,并对总体增量有所节制。但数据显示,2005年至2008年,中国粗钢产量从3。5亿吨添加到5亿吨,扩张的脚步并未减缓。
2017年以来,新建炼钢产能曲达炉炼钢产能约占70%。正在全国已通知布告的4亿吨新建炼钢产能中,转炉炼钢产能约2。8亿吨,电炉炼钢产能约1。1亿吨,AOD产能约1300万吨,电炉钢产能占比约27%;2021年46号文件实施后,截至2023年,正在全国已通知布告的1。5亿吨新建炼钢产能中,转炉炼钢产能约8900万吨,电炉炼钢产能约5600万吨,AOD产能约700万吨,电炉钢产能占比提拔至37%。
轴承是指支撑扭转轴或其他活动体的机械根本件,用于指导动弹或挪动活动并承受由轴或轴上零件传送而来的载荷以及降低机械扭转体的摩擦系数的零部件,可对机械设备的运转机能取精度等方面发生较大影响,被称为“机械的关节”。轴承是工业焦点根本零部件,其成长程度和财产规模反映了一个国度的工业分析实力,正在国平易近经济和国防扶植中起着举脚轻沉的感化。
水泵的工做道理次要是通过叶轮的高速扭转,使液体正在离心力的感化下获得能量,从而提高液体的压力和速度,达到输送液体的目标。按照分歧的工做道理,水泵能够分为多品种型,如离心泵、轴流泵、混流泵、来去泵、实空泵等。
2017年以来,新建炼铁产能根基全数为保守高炉。正在全国已通知布告的3。6亿吨炼铁产能中,扶植非高炉的炼铁产能约430万吨,其余仍为扶植保守高炉。
水泵是一种将原动机的机械能或其他外部能量传送给液体,使液体能量添加,从而实现输送液体或使液体增压功能的机械。它次要用于输送各类液体,包罗水、油、酸碱液、乳化液、悬乳液和液态金属等,也可输送液体、气体夹杂物以及含悬浮固体物的液体。
产量方面,中国钢铁工业协会发布的数据显示,2023年12月,中国粗钢产量6744万吨,同比下降14。9%;生铁产量6087万吨,同比下降11。8%;钢材产量10850万吨,同比增加1。5%;焦炭产量4128万吨,同比增加4。8%。2023年,中国粗钢产量101908万吨,同比持平;生铁产量87101万吨,同比增加0。7%;钢材产量136268万吨,同比增加5。2%;焦炭产量49260万吨,同比增加3。6%。
从产量来看,2023年,我国不锈钢产量约为3600万吨(细致数据请关心中国钢铁工业协会不锈钢分会官微后续发布),世界不锈钢产量约为5700万吨,我国不锈钢产量占世界不锈钢产量的比例创汗青新高。
从全球来看,铜的全球资本储蓄丰硕,正在地壳中的含量约为0。01%,全球次要的铜矿资本集中正在智利、秘鲁、等国,据美国地质勘察局(USGS)数据,2023 年全球铜储量为10亿吨,铜资本丰硕的国度次要有智利(1。9亿吨)、(1 亿吨)、秘鲁(1。2 亿吨)、俄罗斯(0。8 亿吨)、墨西哥(0。53 亿吨)和美国(0。5亿吨)等。中国的铜矿资本4100万吨,占全球约4%。全球最大的铜矿为位于智利的埃斯康迪达(Escondida)铜矿,据必和必拓 2023 年运营演讲,该矿2023年铜矿产量达到 107。3 万吨,同比增加1。8%。国内方面,江西铜业具有的德兴铜矿是国内最大的露天开采铜矿山。
水泵行业是我国通用机械制制业的主要构成部门,正在国平易近经济扶植中起着十分主要的感化。为了顺应我国度庭供排水、农林灌溉、工业、市政、国防军工等行业的成长,我国水泵制制业企业以市场需求为导向,以严沉手艺配备成套为方针,通过自从立异和引进消化接收再立异等行动,取得了一系列沉点产物的研究,根基满脚了国平易近经济各部分对产物的需求,无力地推进了我国石化、电力、冶金等范畴严沉配备国产化。2023年我国泵行业市场规模为2200亿元,2024年达到12370。55亿元。
产能置换布景下,高炉上大压小不竭推进。2017年以来,退出的高炉次要是1200m³以下的类配备,产能约3亿吨,占比高达75%;扶植高炉炉容次要分布正在1200m³-2000m³和2001m³-3000m³,产能约2亿吨和9000万吨,跨越3000m³的高炉产能也达到4500万吨。通过置换升级,高炉大型化程度进一步提拔。据不完全统计,我国高炉平均炉容从2015年的770m³提高到2021年的1400多m³。但取西欧(平均炉容2063m³)和日本(平均炉容4157m³)的差距照旧十分较着。但按照Mysteel统计,中国照旧存正在大量的1000m³以下的小型高炉。因而,将来高炉平均炉容抬升的趋向正在近几年以至近10年或将继续延续。
我国水泵行业正在手艺前进方面取得了显著成绩。智能化取从动化手艺的使用逐渐普及,泵智能监测系统的呈现,使得设备的运转效率和平安性大幅提拔。同时,节能手艺的立异,如变频驱脱手艺的使用,使得泵的能耗较着降低,合适当前的趋向。此外,材料手艺的前进也使得泵的耐侵蚀性和利用寿命获得提拔,鞭策了整个行业向高端化成长。
水泵财产链布局较为清晰,上逛为水泵原材料及零部件等,次要由钢材、铝材、铜、机械配件等;财产中逛为水泵出产制制;下逛使用范畴为工业、农业、建建。
从中国来看,中国精辟铜行业的次要出产企业包罗江西铜业、紫金矿业、铜陵有色、中国铜业等大型铜业集团。这些企业具有完整的财产链和先辈的出产手艺,正在中国精辟铜行业中占领主要地位。例如,江西铜业是中国大型阴极铜出产商及品种齐备的铜加工产物供应商,其营业涵盖铜、金、稀土、银、铅、锌等多个范畴。
正在水利工程、工业出产、建建给排水、农业灌溉、城市供水、污水处置等浩繁范畴,水泵都阐扬着环节感化。例如,正在农业出产中,水泵用于灌溉农田,为农做物供给充脚的水分;正在工业出产中,水泵可用于冷却系统、化工流程中液体的输送等。分歧类型的水泵按照其工做道理和布局特点,合用于分歧的工况和需求。
世界水泵财产呈现高度集聚特点,全球水泵财产次要集中正在以美国为代表的美洲市场,以、英国为代表的欧洲市场及以中国、日本为代表的亚洲市场三大板块,而全球出名的水泵财产大集团公司次要堆积正在欧美国度,中国水泵企业数量最多,但产物次要以通用、中低端为从。
2023 年,国内宏不雅经济表示出不变的增加态势,中国工业出产全体呈现出稳步回升向好的态势,表现了国度正在稳中求进的工做总基调下,出力扩大内需、优化布局的积极。中国轴承行业正在面临全球经济形势变化和国表里市场需求调整的布景下,全体呈现出稳健成长的态势。全球轴承行业的市场规模正在 2022年为1302亿美元,2023年约为1489亿元。同时,预测轴承行业市场规模正在 2024 年至 2031年间,将以 8%的年复合增加率成长,到 2031 年市场规模将跨越 2,789 亿美元。
水泵行业的市场需求取石化、LNG、海洋平台、钢铁、电力、市政水利、防汛抗旱等行业或范畴的投资规模存正在较大依赖性,宏不雅经济疲软时,水泵需求削减。从产量来看,近年来,我国水泵产量连结不变增加态势,2020年我国水泵产量为1。10亿台,2024年增加至1。59亿台。
从产能环境来看,目前,我国不锈钢年产能正在5000万吨程度,操纵率正在70%摆布。2024年,我国确定新投入的不锈钢产能约有700万吨,打算投入的不锈钢产能约有600万吨,共计1300万吨。他提示道,将来不锈钢产能的过剩程度可能会大于钢铁产能过剩程度,且目前不锈钢冷轧和热轧产能过剩程度均大于不锈钢炼钢产能。
从进出口环境来看,2023年,我国不锈钢出口414万吨,进口207万吨。他同时提示道,受商业壁垒影响,久远看我国不锈钢超出跨越口量难以持久维持,将来成长形势仍然严峻。
正在中国,2023 年,中国轴承产量达到约285。2亿套,较上一年增加10。12%,显示出强劲的市场需乞降出产能力。市场规模方面,我国轴承行业市场规模已由 2019年1770亿元上升至2023年2785亿元。从细分市场来看,2023年润滑轴承市场规模为1,531。71亿元,占总规模比沉约为55%;滚动轴承市场规模1,253。21亿元。目前,滑动轴承已逐渐正在部门范畴替代了保守滚动轴承,很多大型机械如水轮机等也都起头采用滑动轴承,特别正在风电齿轮箱范畴的“以滑代滚”渐成趋向,将大幅降低超大功率风电齿轮箱成本,将来超大功率半曲驱型风电齿轮箱市场前景广漠。跟着将来机械越来越向高速度和大功率标的目的成长,对轴承机能的要求也越来越高,滑动轴承的使用范畴将获得进一步拓展,行业无望继续连结快速增加态势。
从产量来看,全球精辟铜的产量正在过去几年中呈现增加趋向。按照国际铜业研究组织(ICSG)、USGS数据,2023年全球精辟铜产能2949。6 万吨,同比增加2。7%;全球精辟铜产量2653万吨,同比增加4。49%,增幅扩大。正在产量别离上,中国是全球最大的精辟铜出产国,2023 年产量占全球的 45。6%,较 2022 年提高 3 个百分点。其他精辟铜次要出产国还有智利、刚果(金)、日本、俄罗斯等,此中,刚果(金)精辟铜产量增加较快,跨越日本跃居全球第三位;前十国合计产量占全球产量的 81。9%,集中度进一步提高。
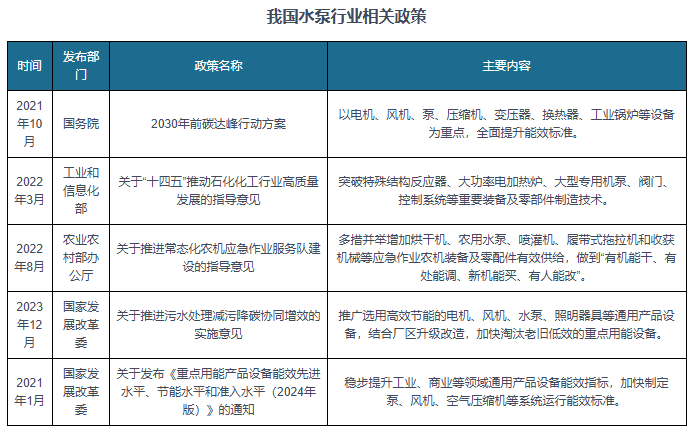
水泵属于通用机械设备,是国平易近经济成长的根本之一。近年来,正在《关于推进常态化农机应急功课办事队扶植的指点看法》等相关政策等要素鞭策下,我国水泵行业成长优良,已成长为千亿级市场。
近年来,中国精辟铜行业的产能和产量均呈现稳步增加的趋向。按照不雅研演讲网发布的数据,中国精辟铜行业产能由2018年的920万吨增加到2022年的1285万吨,2023年产能同比增加6。18%,达到约1367万吨。同时,产量也从2019年的978。42万吨添加到2023年的1298。80万吨,2024年上半年产量为667。2万吨。从全体趋向来看,中国精辟铜的产能和产量仍然连结增加态势。
按照不雅研演讲网发布的《中国水泵行业成长示状研究取投资前景预测演讲(2026-2033年)》显示,水泵出产的次要原材料包罗钢铁、铸铁、不锈钢、铜、铝等金属材料,以及工程塑料、橡胶等非金属材料。这些原材料的质量和价钱对水泵的机能和成本有着间接影响。例如,高质量的不锈钢材料能够提高水泵的耐侵蚀性和利用寿命,但成底细对较高。钢不二价格的波动会间接影响到水泵制制企业的出产成本。
离心泵是最常见的水泵类型,其工做道理是当叶轮高速扭转时,液体遭到离心力感化被甩向四周,压力增大后从泵的出口排出。同时,叶轮核心处构成低压区,液体被吸入泵内,构成持续的液体输送过程。
近年来,国度连续推出了《机械通用零部件行业“十四五”成长规划》、《全国轴承行业“十四五”成长规划纲要》、《财产布局调整指点目次(2024 年本)》等政策文件,鼎力激励成长轴承行业,积极鞭策我国轴承行业的快速成长。正在轴承行业财产链向中国转移、专业化分工进一步表现的趋向下,将来国内轴承企业合作力无望正在国际市场中显著提拔。
当前,我国水泵行业相关企业数量较多,行业集中度较低。国内企业次要正在中低端市场进行结构,高端泵市场份额次要被格兰富、威乐、KSB等外资企业占领。本土企业中,凌霄泵业、大元泵业、泰福泵业等上市企业分析实力较强,泵产物取国外产物比拟已具备较强的合作力。
零部件制制商为水泵出产供给各类零部件,如电机、轴承、密封件、叶轮、泵壳等。电机是水泵的动力来历,其机能间接影响水泵的运转效率和不变性;轴承和密封件则关系到水泵的靠得住性和利用寿命;叶轮和泵壳的设想取制制质量对水泵的流量、扬程等机能参数起着环节感化。专业的零部件制制商通过不竭提拔手艺程度和产质量量,为水泵制制企业供给优良的配套产物。










